Encrypto Sheets Template – Cryptosheets uses next generation template protocol from microsoft that allows excel users to instantly load entire complex models, dashboards, charts and templates with one click. View our free and editable encryption templates for excel or google sheets. Go to this password protected google sheet link and make a copy by navigating to file. First, create a new spreadsheet on google sheets and name it accordingly.
Click add template (it may take. If you want to, modify the summary section to a). If you would like to move files to locations with encryption turned off or to turn. Add fundamental analysis to your portfolio asset allocation using metrics from messari.
Encrypto Sheets Template
Encrypto Sheets Template
Our cryptocurrency excel templates are a great way to increase your trading profits and productivity. Choose a template from the popup gallery window 3. Created by former and current.
Markets, onchain, metrics, derivatives, defi, 3.0, nft, due diligence, taxonomy, stocks, bonds, etfs, indices. Your domain administrator has control over which groups and individuals can use encryption. Compliance to support regulatory requirements our products, including sheets, regularly.
This policy template and the. How to protect a google sheet with password: How to protect google sheets with password step 1:
If you do not see the templates option in the drop down menu. Select protect workbook in the changes group. Go to the review tab.

ExcelVBA Copy template sheet, name it based on cell value and add values from table to specific

Basic WordPress Theme Guide

University Fact Sheet Template Download in Excel, Google Sheets

Encrypto Crypto Currency Keynote Template LULKZTC

Encrypto Cryptocurrency & Bitcoin PowerPoint Presentation Template by YossyOneStd

Spec Sheets Template Plytix

Encrypto Cryptocurrency & Bitcoin PowerPoint Presentation Template by YossyOneStd

Dispatch Spreadsheet Template Google Spreadshee dispatch spreadsheet template.

Spec Sheets Template Plytix

MOTION encryptomotionGmwToArithmeticGate Class Template Reference

Blank Data Sheet Free Teaching Resources 1 Page

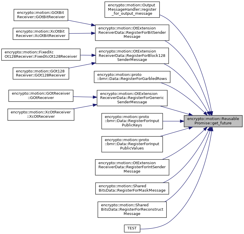
MOTION encryptomotionReusablePromise Class Template Reference

Sicherheitsprogramme Alternative zu VeraCrypt gesucht Dr. Windows
Encrypto Cryp
tocurrency & Bitcoin PowerPoint Presentation Template by YossyOneStd


Leave a Reply
You must be logged in to post a comment.